

聚焦一:
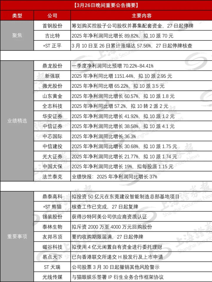
首钢股份:霸术购买控股子公司股权并召募配套资金27日起停牌
公司正在霸术刊行可退换公司债券及支付现款购买金钱并召募配套资金事项,本次来去观念金钱为公司控股子公司首钢智新电磁材料(迁安)股份有限公司股权。经初步斟酌和测算,瞻望本次来去将不组成要紧金钱重组,可能组成关联来去。公司股票自2026年3月27日开市时起停牌。
聚焦二:
吉比特(603444):2025年净利润同比增长89.82%拟10派70元
公司走漏年报。公司2025年达成营业收入6,204,659,480.39元,同比增长67.89%;包摄于上市公司激动的净利润1,793,666,076.80元,同比增长89.82%;基本每股收益24.90元。公司拟向全体激动每10股派发现款红利70.00元(含税)。
聚焦三:
*ST正平:3月10日至26日累计涨幅达57.56'日起停牌核查
公司股票自2026年3月10日至3月26日累计涨幅达57.56%,本事10个来去日涨停,3次涉及股票来去终点波动,且长入两次出现同向终点波动情形,二级商场来去风险加重。为瞻仰投资者利益,公司拼凑股票来去情况进行核查。经进取海证券来去所恳求,公司股票自2026年3月27日(星期五)开市起停牌,自走漏核查公告后复牌,瞻望停牌时候不进取5个来去日。
功绩精选
鼎龙股份:走漏一季度功绩预报。公司瞻望2026年第一季度达成包摄于上市公司激动的净利润2.4亿元-2.6亿元,同比增长70.22%-84.41%,环比增长19.53%-29.49%。公司示意,叙述期内,公司业务发展态势抓续向好,半导体材料业务营业收入达成稳步增长。公司抓续优化居品结构、深切精益运营科罚,谋略恶果稳步普及,举座盈利智商进一步增强。
新强联:走漏年报。公司2025年达成营业收入46.28亿元,同比增长57.11%;达成包摄于上市公司激动的净利润8.18亿元,同比增长1151.44%;基本每股收益2.13元/股。公司2025年度利润分拨预案为:向全体激动每10股派发现款红利2.95元(含税)。
微光股份:走漏年报。公司2025年达成营业收入14.75亿元,同比增长4.68%;达成包摄于上市公司激动的净利润3.64亿元,同比增长65.22%;基本每股收益1.59元/股。公司2025年度利润分拨预案为:向全体激动每10股派发现款红利3.5元(含税)。
山东黄金:走漏年报。公司2025年达成营业收入104,287,391,583.12元,同比增长26.38%;包摄于上市公司激动的净利润4,739,393,120.72元,同比增长60.57%;基本每股收益0.94元。公司拟向全体激动每10股派发现款红利东说念主民币1.80元。
全志科技:走漏年报。公司2025年达成营业收入28.38亿元,同比增长24.04%;达成包摄于上市公司激动的净利润2.62亿元,同比增长57.2%;基本每股收益0.32元/股。公司2025年度利润分拨预案为:向全体激动每10股派发现款红利2元(含税),以成本公积金向全体激动每10股转增2股。
华安证券:走漏年报。公司2025年达成营业收入5,068,423,577.14元,同比增长31.11%;包摄于母公司激动的净利润2,108,333,535.03元,同比增长41.92%;基本每股收益0.45元。公司拟向全体激动每10股派发现款红利1.2元(含税)。
中信证券:走漏年报。公司2025年达成营业收入74,854,368,352.85元,同比增长28.79%;包摄于母公司激动的净利润30,076,100,951.50元,同比增长38.58%;基本每股收益1.96元。公司拟以2025年12月31日的股本总额14,820,546,829股为基数,向全体激动每10股派发现款红利东说念主民币4.10元(含税)。
中芯国外:走漏年报。公司2025年达成营业收入673.23亿元,同比增长16.5%;包摄于上市公司激动的净利润50.41亿元,同比增长36.3%;基本每股收益0.63元。
中信建投:走漏年报。公司2025年达成营业收入23,321,714,460.73元,同比增长22.41%;包摄于母公司激动的净利润9,439,423,821.46元,同比增长30.68%;基本每股收益1.09元。公司拟以2025年12月31日的股本总额7,756,694,797股为基数,向全体激动每10股派发现款红利1.75元(含税)。
光大证券:走漏年报。公司2025年达成营业收入10,851,821,801.07元,同比增长13.06%;包摄于母公司激动的净利润3,724,190,527.91元,同比增长21.77%;基本每股收益0.73元。公司拟向全体A股和H股激动每股派送现款股利0.1740元(含税)。
中国太保:走漏年报。公司2025年达成营业收入4351.56亿元,同比增长7.7%;净利润535.05亿元,同比增长19.0%;基本每股收益5.56元。公司2025年度利润分拨以经审计的母公司财务报表数为基准,拟证据总股本9,620,341,455股,按每股1.15元(含税)进行年度现款股利分拨。
法兰泰克:走漏功绩快报。公司2025年营业总收入2,418,622,669.09元,同比增长13.59%;包摄于上市公司激动的净利润229,312,480.96元,同比增长37.35%;基本每股收益0.6035元。
紧要事项
ST天瑞:公司拔除其他风险警示的恳求已取得深圳证券来去所审核同意。证据相关限定,开云体育公司股票将于2026年3月27日停牌一天,2026年3月30日开市起复牌并拔除其他风险警示,证券简称将由“ST天瑞”变更为“天瑞仪器”,证券代码仍为“300165”。拔除其他风险警示后,公司股票来去的日涨跌幅适度仍为20%。
盟国吊顶:舍弃2026年3月26日,上海明盛联禾智能科技有限公司要约收购期限已届满。鉴于本次要约收购终局需进一步阐述,经公司恳求,公司股票自2026年3月27日上昼开市起停牌,并将证据收购完成后公司股权踱步是否具备上市条款等收购终局情况,于要约收购终局公告日开市起复牌大概连接停牌。
泰林生物:公司拟使用自有资金和/或自筹资金以迫临竞价来去样子回购公司部分社会公众股股份,用于职工抓股蓄意。本次拟用于回购的资金总额不低于2000万元且不进取4000万元,回购股份价钱不进取40.27元/股。
公司同日走漏向不特定对象刊行可退换公司债券预案。本次刊行召募资金不进取2.3亿元,扣除刊行用度后将用于高性能过滤器及配套功能膜产业化神气、补充流动资金。
达刚控股:近日,公司取得中原银行股份有限公司西老实行出具的《贷款承诺函》,同意为公司回购股份提供贷款额度,借款金额不进取3000万元,借款期限不进取3年。
公司此前走漏,拟使用不低于2000万元且不进取4000万元自有资金及/或自筹资金通过深圳证券来去所来去系统以迫临竞价来去样子回购部分公司股份,回购价钱不进取10元/股,回购的股份将用于实践职工抓股蓄意或股权激勉。
鼎泰高科:公司拟与东莞市厚街镇东说念主民政府订立投资契约,公司拟在东莞市厚街镇TOD片区内投资建树“鼎泰高科智能制造总部基地神气”,神气投资总额50亿元,其中固定金钱投资(包括建筑物、构筑物过火附属法子、开导投资和地盘价款等)40亿元。神气分三期投资,第一期约20亿元;第二期约20亿元;第三期约10亿元。公司示意,该神气聚焦微型钻针、高端工业刀具及高性能膜材料研发分娩,是公司契合PCB及切削器用行业高端化发展趋势的核神思策布局。
锡装股份:公司于2026年3月26日收到阿好意思远东(北京)生意事迹有限公司上海分公司发送的批准函,告知公司精雅通过了沙特阿拉伯国度石油公司(以下简称“沙特阿好意思”)供应商天禀认证。本次公司准入居品是顺应沙特阿好意思法子的两种品类:换热器敛迹;壳管式换热器。上述居品均属于公司主营居品。
易点天地:公司已于2026年3月25日向香港联交所递交了刊行境外上市股份(H股)并在香港联交所主板挂牌上市的恳求,并在香港联交所网站刊登了本次刊行并上市的恳求贵府。
光泽传媒:公司与猫眼文娱于2026年3月26日签署《配合框架契约》,两边将在IP繁衍业务方面进行配合,契约有用期至2027年12月31日止。公司示意,本次签署《配合框架契约》将成心于圭表公司与猫眼文娱过火集团内相关公司改日在IP繁衍业务配合的合规性。
磁谷科技:公司拟使用额度不进取东说念主民币40,000.00万元(含本数)的闲置自有资金进行委派高兴,授权期限自本次董事会审议通过之日起至下一年度审议该事项的董事会/激动会之日止。公司示意:在确保企业平素谋略和资金安全的前提下,使用闲置自有资金进行委派高兴,成心于提高暂时性闲置资金的使用恶果和提高现款金钱的收益,进一步普及公司举座功绩水平,顺应公司全体激动利益。
*ST熊猫:近日,公司就股票来去情况进行核查,鉴于相关核查职责仍是完成,经进取海证券来去所恳求,公司股票将于2026年3月27日(星期五)开市起复牌。公司股价短期内飞腾过快,可能存在非感性炒立场险,公司敬请渊博投资者留心二级商场来去风险,感性方案,审慎投资。
停复牌
复牌:*ST熊猫(600599)。
停牌:首钢股份(000959)、盟国吊顶(002718)、ST天瑞(300165)、*ST正平(603843)、德昌股份(605555)。
免责声明
本文本色节选、改编自上市公司公开走漏信息开云体育(中国)官方网站,不组成对任何东说念主的投资提议。尽管小编勤奋确保文中整个信息的正确性和当令性,但不合其准确性或竣工性作念出任何保证,信息走漏本色以上市公司公告原文为准。
ag最新app下载官方网站
备案号: