
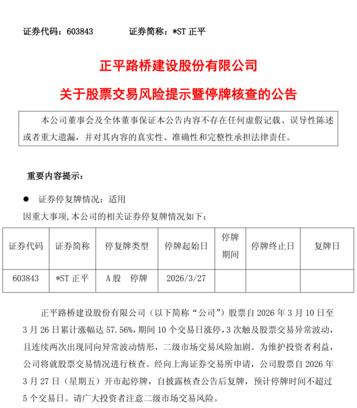
3月26日晚,*ST正平(603843)公告,公司股票自2026年3月10日至3月26日累计涨幅达57.56%,时候10个来回日涨停,3次触及股票来回终点波动,且运动两次出现同向终点波动情形,二级市集来回风险加重。为珍视投资者利益,公司拼凑股票来回情况进行核查。公司股票自3月27日开市起停牌,自败露核查公告后复牌,瞻望停牌时刻不超越5个来回日。

记者庄重到,*ST正平并非初次停牌核查。2025年10月至11月,公司曾三次公告股价短期涨幅与同期上证指数、建筑行业存在严重偏离,并进行停牌核查。
据公告,*ST正平这次提醒了十条相干风险,触及来回风险、退市风险、预重整、资金占用、采矿智力与采矿权等多个方面。
来回风险方面,公告骄横,*ST正平股价短期内高潮过快,严重脱离基本面,来回风险高度积贮,请浩瀚投资者感性投资并庄重投资风险。
退市风险方面,*ST正平提醒,跟着审计使命的鼓励,公司可能存在因进一设施整导致净金钱为负的风险。公司净金钱瞻望区间较前期披透露现较大幅度下调,瞻望区间下限为负值,公司存在净金钱为负的紧要退市风险。
具体来看,公司于3月4日败露了功绩预报创新公告,下调瞻望净金钱区间,瞻望2025年末净金钱为-3000.00万元至9000.00万元。

同期,公司存在被出具非标审计见识的紧要退市风险。闭幕现在,年审司帐师尚未取得充分、得当的审计把柄说明2024年审计贯通无法表表露见触及事项已舍弃,如后续仍无法获取充分、得当的审计把柄,瞻望将对公司2025年度财务报表出具非无保属见识。公司股票将触及相干章程的退市相干条件,面对被隔断上市的风险。
此外,公司2024年度里面抑止审计贯通被出具谈论见识,触及供应商及工程照应、资金算作、法律事务算作等里面抑止方法存在过错,以及1.9亿元召募资金补流未实时奉赵等问题。若公司2025年度里面抑止审计贯通仍被出具谈论见识或无法表表露见,公司股票亦将触及相干章程的退市相干条件。
预重整方面,*ST正平提醒,当先,公司预重整债权陈述为部分债权陈述,公司部分控股子公司未被纳入本次预重整债权陈述鸿沟,债权陈述准确性、竣工性存在紧要不祥情味,开云体育官网公司可能难以通过本次债权陈述舍弃非标见识所涉事项。
其次,公司能否进入重整方法存在紧要不祥情味,公司进入预重整后能否舍弃非标见识所涉事项存在紧要不祥情味。西宁中院决定对公司出手预重整,不代表公司负责进入重整方法,公司也尚未收到西宁中院对于受理重整肯求的相干法律通知,肯求东说念主的重整肯求能否被法院受理、公司后续是否进入重整方法均存在不祥情味。公司进入预重整方法后,仍可能难以舍弃非标见识所触及的工程花样本钱用度、外部告贷计量的准确性、竣工性不及等事项。
再次,公司预重整招募重整投资东说念主事项存在不祥情味,存在未能招募到及格重整投资东说念主、重整投资东说念主未按时缔结投资公约等风险。
资金占用方面,*ST正平称,年审司帐师无法阐述是否还存在其他未败露的非臆想性资金占用、违章担保情形。因此,公司不捣毁存在上述情形的可能,请投资者庄重相干风险。
采矿智力与采矿权方面,*ST正平提醒,尽管公司全资子公司格尔木生光矿业开发有限公司取得了青海省当然资源厅颁发的《采矿许可证》,但公司开采智力不及,矿产资源开发异日需大限制插足成就和运营,但公司现在无虚耗资金、东说念主员及开辟等用于后续开采,矿产资源后续开采发扬、能否产生收益均存在紧要不祥情味。受制于资金插足、市集环境、行业策略及外部环境、东说念主员短少等多重成分影响,矿产资源后续开发发扬、能否产生收益均存在紧要不祥情味。
*ST正平亦存在采矿权被冻结的风险。公告骄横,公司全资子公司生光矿业与青海省环境地质勘察局探矿权转让合同纠纷已进入诉讼方法,在诉讼审理流程中,青海地勘局为保险其债权收场,可能照章向法院肯求对案涉采矿权取舍财产保全措施;如法院照章作出相应保全裁定,案涉采矿权存在被取舍冻结等职权规章措施的可能性。若后续相干法律方法照章鼓励,不捣毁在适正当律章程的前提下,案涉采矿权的相干财产性职权被照章处分的可能。
公开信息骄横,*ST正平主要从事基础设施成就、文旅+产业玄虚开发和有色金属矿业。为训诲新的效益增长点,公司积极拓展新动力成就及智算办事等新业务。
2025年,*ST正平瞻望收场商业收入9.5亿元至13.5亿元,瞻望收场归母净利润-4.3亿元至-3.4亿元。而在2024年度,公司收场商业收入13.62亿元,收场归母净利润-4.84亿元。
*ST正平表露,公司受资金流动性垂危影响,发生债务背约,并因相干诉讼导致照应用度及背约利息支拨大幅增多。在行业环境变化与里面资金短缺的双重压力下,新业务拓展受限,存量花样开工率不及。此外开云(中国)官网,部分业主单元相同面对资金压力,对公司项主义计量签认及工程款支付进程减速,导致合同金钱与应收账款计提的减值准备有所增多。
B体育官方网站首页入口
备案号: